Who We Are
About Us
Mission statement
Our
mission is to realise sustainable livelihoods, peace and development in African
countries.
Abibiman Foundation is currently the Africa Regional Secretariat of the Abibiman Global to champion the implementation of The SDGs Agenda - 2030 Programme on advocacy, research and promoting investments in African countries. Abibiman Foundation was formed twenty (20) years ago by a group of youth activists who believed in the efforts and determination to sustain the worlds ecosystems and improve human lives. They were therefore poised to move forward an agenda that will promote and positively impact on the livelihoods, peace and development of the peoples of the world at large and Africa in particular and hence the name Abibiman Foundation (The African Foundation). The founders of Abibiman Foundation believed that the lack of understanding and a better blend of the rich cultural heritage and modern concept of human relationship and development have led to the prevailing situations which are depriving the development of the human kind especially in Africa.
Abibiman Foundation is a Non-Profit Oriented, Non-Partisan, Non-Governmental Organization (RGD G5, 895, DSW 2525), established in 2000 and dedicated to the promotion of a culture of peace and amelioration of conflicts, wars and refugees situations. It seeks to do these through the promotion of knowledge which is based on cultural, civic, human and environmental rights to positively impacts on democracy, good governance and development. Abibiman Foundation therefore promotes cultural, formal and non-formal education as well as technical and vocational skill development to enhance employment and job opportunities for a better standard of human. It focuses attention and resources on promoting the balance between the biodiversity our ecosystem and sustainable development, and the implications of the environment, land and water usage (agriculture, mining and infrastructure development, etc.), land degradation and climate change. The Foundation upholds the principles of the United Nations, African Union and the eight (8) Africa Regional Economic Communities (ECOWAS, AMU, CEN-SAD, COMESA, EAC, ECCAS, IGAD and SADC). Abibiman Foundation is therefore an accredited member of the UNFCCC, UNGC, GEF, UNCAC Coalition and ECOSOC of the United Nations
The Foundation develops concepts and programs based on a combined approached matrix and methodologies that enable its audience to identify problems, set priority, and address needs assessments. These then act as catalyst for actions with appropriate decision and policy-makers which are based on effective burden-alleviation and cost-effectiveness analysis are taken. The Foundation implements major development oriented programmes, projects and events at the international, national and grass-roots levels which are seen as crucial to the promotion of sustainable livelihoods, peace and development and help break the vicious circle of unemployment, poverty and underdevelopment .
The Foundation which started as a local charity in Ghana on the shoulders of five (5) youth activists, has as at today grown up, with huge international alliances, to include the shoulders of zealous young people and adults in Africa and its Diaspora and other nations around the world for the advancement of the human kind. The growth of Abibiman Foundation has also led to the establishment of Abibiman United Kingdom (Abibiman UK), Abibiman Ghana (Abibiman GH) and Abibiman Global, and currently representing the Africa Regional Secretariat within Abibiman Global.
Aims and Objectives:
In
achieving our mission, we strive to:
Participate and collaborate actively in communities engaging and empowering activities on National and Regional development.
Promote understanding on the environmental, social and governance dynamics on the levels of investments and funding opportunities on sustainable development in African countries.
Promote advocacy, awareness creation and campaigns to engage with relevant stakeholders and policy makers in governmental and non-governmental agencies to fast-track the implementation of the needed actions and solutions in Africa.
Contribute to the needed research and monitoring on African country-specific SDGs related programs and projects through on-target analysis to access and track progress, identify major barriers, improve forecasts and provide practically scalable solutions, and generate and share policy knowledge.
Facilitate the linkages between a number of different internal and external funding sources to deliver specific SDGs focused programs and projects that have sustainable outcomes using enterprises based locally.
Contribute to the building of social, investment and funding sources that support the cooperation and collaboration on sustainable development efforts between African and OECD countries.
Enhance the quality of public education and awareness creation, research, monitoring and evaluation on policies and practices and the effects of investments and social enterprises promotion in the delivery of the sustainable development agenda
Highlight the impacts of best practices in policy formulation, policies linkages and their implementations on sustainable development and their implications on the standard of living in African countries.
Advocate and promote cultural, technical and economic cooperation and collaboration between stakeholder agencies, corporations and government departments in African countries and jurisdictions.
Mission statement
Our
mission is to realise sustainable livelihoods, peace and development in African
countries.
Abibiman Foundation (AF) upholds to the core values of:
PROGRAMMES
Abibiman Foundation has adopted the ‘The SDGs Agenda - 2030’ programme of Abibiman Global as its flagship programme and integrated all its programmes into it because we strongly believe that the United Nation’s Sustainable Development Goals (SDGs) provide the best blueprint to harness global and regional resources, support and efforts towards achieving sustainable livelihood and development for all, especially in Africa.
SDG No. - Issue of Focus
SDG 1 - No Poverty
SDG 2 - Zero Hunger
SDG 3 - Good health and well being
SDG 4 - Quality education
SDG 5 - Gender equality
SDG 6 - Clean water and sanitation
SDG 7 - Affordable and clean energy
SDG 8 - Decent work and economic growth
SDG 9 - Industries, Innovation and infrastructure
SDG 10 - Reduced inequalities
SDG 11 - Sustainable cities and communities
SDG 12 - Responsible consumption and production
SDG 13 - Climate action
SDG 14 - Life below water
SDG 15 - Life on land
SDG 16 - Peace, justice and strong institutions
SDG 17 - Partnerships for the goals
‘Nkabom’ – Journey for Peace and
Development (SDG -16)
(‘Nkabom’ - ‘Unity
for Purpose’ - A word from the Akan community of Ghana – West Africa)
The rationale for the ‘Nkabom’ –
Journey for Peace and Development
The development of most African countries have
been curtailed by recurring and prolonged conflicts and wars. These stem mostly
from tribal, cultural, religious and political sentiments and mistrust amongst
populations. The antecedents for these go as far back as pre-colonial and colonial geopolitical policies which were mostly aimed at the
exploitation of human and natural resources. Imaginary territorial and national
boundaries were set across traditionally established boundaries, leading to
rifts amongst ethnic communities and groups and subsequent disruption of the
previously existing social structures. The quest for territorial dominance and
the struggle for control over trading routes escalated into century-long
inter-tribal conflicts and wars. The struggle for independence for the
territories and the leadership contest amongst various political activists
cumulated into negative propaganda based on tribal, cultural and religious
sentiments. The use of political power for intimidation and suppression of
political opponents and amassing of wealth through corruption and malpractices
have led to frequent coup d’états and political uprisings. These greatly
impeded the entrenchment of principles and values of democratic governance and
rule of law amongst populations in SSA.
Most African countries within the past
three (3) decades have embraced democratic governance and instituted democratic
structures. Nevertheless, weak democratic institutional capacity, ‘principle of
winner takes all’, excessive use of political incumbency and lack of political
financial accountability continue to breed mistrust amongst political parties
and within political systems. There are several protracted and politically
induced conflict hotspots within almost every country in Africa. These
appalling situations threaten their electoral processes, promulgation of
results and the smooth transfer of power. Frequent political ideological
clashes do not allow the fruition of several long-term national strategic and
development plans. In addition, various uncompleted development infrastructures
are abandoned, and national debt burden entrenched.
Increasing political instability, lack of
good governance, conflict and refugee environments have hindered multinational
initiatives aimed at reducing poverty and improving the living standards in
African countries (initiatives include the Highly Indebted and Poor Countries
Initiative (HIPCI), the Millennium Development Goals (MDGs)). These factors
also continue to threaten the achievement of the Sustainable Development Goals
(SDGs) of the United Nations. The ‘Nkabom’ – Journey for Development sub
programme is therefore aimed at promoting the achievement of Goal 16 of the
SDGs through the facilitation of Early Intervention Mechanisms (EIMs) on the
prevention and management of conflicts situations. The EIMs will draw lessons
from historical antecedents of conflicts and wars, and their implications on
present governance challenges and impacts on development in the
sub-region.
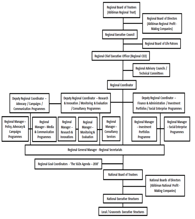
OPERATIONAL AND ADMINISTRATIVE DETAIL
Abibiman Foundation as the Africa Regional Secretariat operate under a structure of the Regional Assembly, Regional Board of Trustees for the Abibiman Africa Regional Trust, Board of Directors of Abibiman Regional Profit-Making Companies, Africa Regional Executive Council, Regional Secretariat, and Country Executives (National and Local Executives).